孕产妇免费接送電(diàn)话: 0710-3800777

 
 
您的位置: 首页 健康教育 科(kē)普知识
如何应对手足口病和疱疹性咽峡炎这对“表兄弟(dì)”
发布时间:2023-07-23    浏览量:2474次  

 图片 3.png

通讯员 曾莉 李燕妮春夏交际(4-7月)之时,天气变热,手足口病和疱疹性咽峡炎进入高发期,它们专挑5岁以下的小(xiǎo)宝宝下手,具有(yǒu)很(hěn)强的传染性。幼托机构是人群聚集场所,容易暴发聚集性疫情。

提到手足口病和疱疹性咽峡炎,很(hěn)多(duō)宝爸宝妈瞬间“脸盲”,因為(wèi)这两种病实在是太像了,撞脸指数高达99.99%。那我们首先就来看看,它们究竟是什么,该如何區(qū)分(fēn),又(yòu)该如何预防?

图片 1.png 

1.两者相同点:

1)手足口病和疱疹性咽峡炎就是“表兄弟(dì)”关系,都是由肠道病毒引起的急性、自限性疾病,都具有(yǒu)传染性强、传播快的特点;

2)传播途径也一样,都是通过消化道、呼吸道接触传播;

3)都喜欢潮湿闷热的5、6、7月;

4)易感人群為(wèi)婴幼儿。

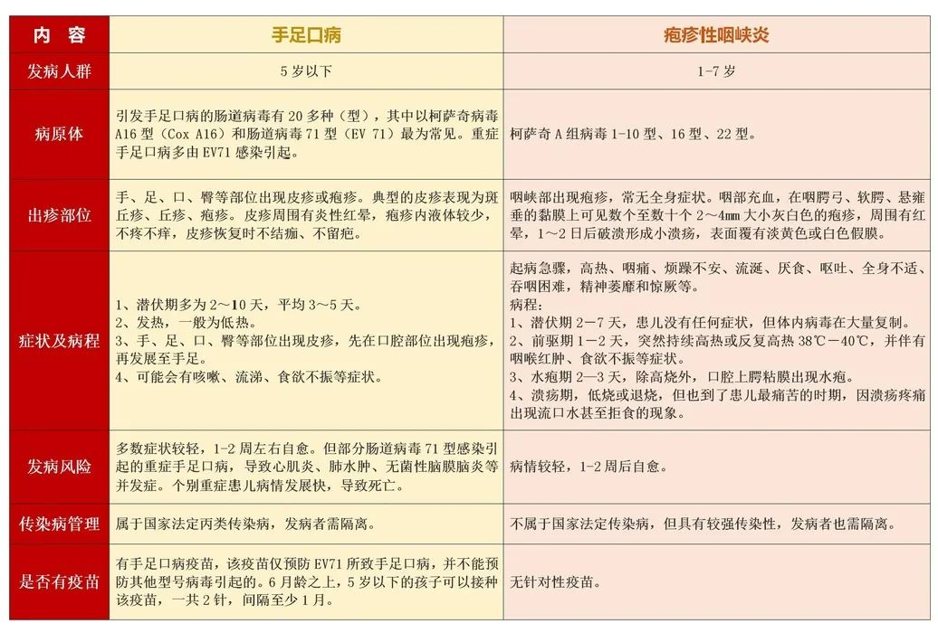
2.两者的不同点:



1690430817890607.png

 

如果宝宝不幸“中招”如何护理(lǐ)?

手足口病/疱疹性咽峡炎很(hěn)相似,因此治疗措施也基本一样,只要早发现、早诊断、早治疗,一般都可(kě)顺利康复。

1、注意隔离:居家治疗的患儿避免与其他(tā)儿童接触,以减少交叉感染。发病后第一周传染性最强,第二周也还具有(yǒu)一定传染性,应隔离2周。

2、发热要进行降温退热处理(lǐ):一定要监测好體(tǐ)温情况,发热要及时进行降温退热处理(lǐ),增加宝宝的舒适度,可(kě)以温水擦浴。禁止酒精擦浴,不推荐冰水擦浴。38.5度以上建议使用(yòng)退热药(对乙酰氨基酚或者布洛芬)。

3、注意观察病情:应密切观测患儿的精神状态、若孩子频繁的高烧、进食少、小(xiǎo)便减少、烦躁、抽搐等等说明容易出现并发症,应及时就诊或复诊,手足口病要到定点医疗机构就诊。

4、合理(lǐ)用(yòng)药:手足口病和疱疹性咽峡炎都是病毒所致,需要在医生的指导下选择抗病毒类的药物(wù)治疗。然而服用(yòng)抗生素无效,还会引起自身菌群紊乱,应遵从医嘱,合理(lǐ)用(yòng)药。

5、饮食护理(lǐ):患病期间,孩子的消化功能(néng)减弱,饮食应以流质、易消化為(wèi)主,并及时补充液體(tǐ)。

6、口腔护理(lǐ):可(kě)以用(yòng)温凉开水或淡盐水漱口,可(kě)使用(yòng)开喉剑喷雾剂、重组人干扰素α2b喷雾剂(假单胞菌)等减轻口腔患处疼痛。

7. 注意消毒:肠道病毒在 4℃ 可(kě)存活 1 年,在 -70℃ ~ -20℃ 仍可(kě)長(cháng)期存活,在外环境中病毒可(kě)長(cháng)期存活,但不耐高温。患儿玩过的玩具、用(yòng)过的奶具、碗筷或其他(tā)衣物(wù)等生活用(yòng)品都应彻底消毒。

1)餐具、杯子:煮沸或用(yòng)250毫克/升有(yǒu)效氯含氯消毒剂溶液浸泡30分(fēn)钟。

2)生活用(yòng)具、玩具:用(yòng)500毫克/升含氯消毒剂溶液擦拭消毒,作用(yòng)时间30分(fēn)钟。

3)患儿衣、被单、尿布:应单独洗涤,并于阳光下暴晒或煮沸20分(fēn)钟或用(yòng)500毫克/升有(yǒu)效氯含氯消毒剂浸泡30分(fēn)钟。

4)盛放排泻物(wù)的容器:用(yòng)500毫克/升有(yǒu)效氯含氯消毒剂浸泡120分(fēn)钟。

5)饮用(yòng)水:烧开后饮用(yòng)。

6)患儿居室:通风。

如何预防手足口病疱疹性咽颊炎?

因手足口病&疱疹性咽颊炎都是通过-口途径呼吸道接触传播,且都是因肠道病毒感染而引起的传染病,所以预防方法也相似。

1、接种疫苗

2016年我们國(guó)家就研发上市了EV71疫苗(肠道病毒71型灭活疫苗),用(yòng)于预防EV71感染所致的手足口病&疱疹性咽颊炎。

接种EV71疫苗的适龄儿童為(wèi)6月龄-5岁,建议尽早接种,低龄儿童尽量在12月龄前完成2剂次接种程序(两次接种,间隔一个月),以便尽早发挥保护作用(yòng)。

Tips:打了EV71疫苗就不会得手足口病了吧?

答(dá)案是......不一定!

接种EV71疫苗,可(kě)以预防部分(fēn)普通的手足口病和绝大多(duō)数重症手足口病。宝宝接种后,得手足口病的几率会下降,即使仍然得了手足口病,也不大会是严重的手足口病。

所以,打不打,你说呢(ne)?

2、加强防御

除接种疫苗之外,防护预防措施也是非常非常重要的。

需要注意的是,成人是手足口病病毒的隐性感染者,通常成人被病毒感染后,由于自身抵抗力较强或曾被感染过,因此不会发病或者只出现类似感冒、口腔溃疡等较轻的症状。但成人在和宝宝的密切接触中却可(kě)能(néng)把病毒传染给宝宝,因此成人在接触宝宝前一定要注意个人卫生,洗干净手之后再去抱宝宝。

另外,家長(cháng)们也应关注宝宝周围其他(tā)小(xiǎo)朋友生病的情况,避免与生病的宝宝密切接触。

预防和控制手足口病,國(guó)家卫健委有(yǒu)一个五句真经一定要落实:勤洗手、吃熟食、喝(hē)开水、勤通风、晒太阳。

最后提醒:凡出现发热、感冒或呼吸道症状,或发现手、足、口疱疹或皮疹病儿,应速去医院就诊。

 

 

微信公众号